RA management

Reading File
Finding Sources
Searching PubMed

"rheumatoid arthritis"[MeSH Terms] AND "management"[MeSH Terms]

Finding Sources
Searching PubMed

"rheumatoid arthritis" AND treatment

Finding Sources
Finding Sources
Finding Sources
Reading File
Reading File
Reading File
Reading File
Loading Image
I now have all the content needed for a comprehensive RA management answer.

Rheumatoid Arthritis (RA) — Management

Principles of Treatment

RA has no known cure; the overriding goals are remission (achievable in >50% of patients treated early) or low disease activity in all patients. Key principles:
KeyDetail
Early diagnosis + early DMARDErosions begin in the first 1–2 years — irreversible once established
Treat-to-target (T2T)Reassess every 1–3 months; escalate until target is met
MultidisciplinaryRheumatologist, nurse specialist, physio, OT, orthopedic surgeon
ComorbiditiesCVD, infection risk, osteoporosis must be actively managed
Goldman-Cecil Medicine, p. 2794

Three Drug Categories

1. NSAIDs

  • Provide symptomatic relief only — do not alter disease course
  • Never use as sole therapy — always pair with a DMARD
  • Prefer naproxen/ibuprofen over COX-2 inhibitors given CV risk in RA; if COX-2 used, keep at lowest dose
  • Add PPI for all RA patients on NSAIDs
  • Doses: Celecoxib 100 mg BD | Naproxen 500 mg BD | Ibuprofen 400 mg QID

2. Glucocorticoids

  • Rapid onset — used as bridge while DMARDs take effect
  • Prednisone ≤10 mg/day; taper to lowest effective dose
  • Shown to reduce erosive damage and disability when added at start of MTX-based therapy
  • Can use intra-articular or IM depot for flares
  • Goal: wean off, or very low dose, once DMARDs are effective
  • Risk: 25% ↑ serious infection even at 5 mg/day; doubling at 5–10 mg/day

3. DMARDs (cornerstone of therapy)

Conventional (csDMARDs)

DrugDoseNotes
Methotrexate7.5–25 mg PO/SQ once weeklyFirst-line anchor drug
Hydroxychloroquine200–400 mg daily (5 mg/kg)Mild disease; retinal monitoring
Leflunomide10–20 mg dailyAlternative to MTX
Sulfasalazine500 mg BD → 2 g/dayOften used in combination
Azathioprine1–2.5 mg/kg/daySteroid-sparing
Minocycline100 mg BDMild, seropositive disease
Triple therapy (MTX + hydroxychloroquine + sulfasalazine) has efficacy comparable to MTX + biologic in some trials.

Biologic DMARDs (bDMARDs)

ClassAgentsRoute
TNF inhibitorsEtanercept, Infliximab, Adalimumab, Certolizumab, GolimumabSC / IV
IL-6 inhibitorsTocilizumab, SarilumabSC / IV
T-cell costimulation blockerAbatacept (500–1000 mg IV q4wk)IV / SC
B-cell depletionRituximab (1000 mg IV × 2, 2 wks apart)IV
IL-1 inhibitorAnakinraSC daily
Note: Tocilizumab and JAK inhibitors raise serum cholesterol; TNF inhibitors and MTX reduce cardiovascular mortality.

Targeted Synthetic DMARDs (tsDMARDs) — JAK Inhibitors

DrugDose
Tofacitinib5 mg PO BD or 11 mg XR daily
Baricitinib2 mg PO daily
Upadacitinib15 mg PO daily
JAK inhibitors carry FDA black-box warnings for thrombosis, serious infections, and malignancy risk (particularly in patients >65, smokers, or with CVD). Use after failure of at least one csDMARD.

Treatment Algorithm (ACR Guidelines)

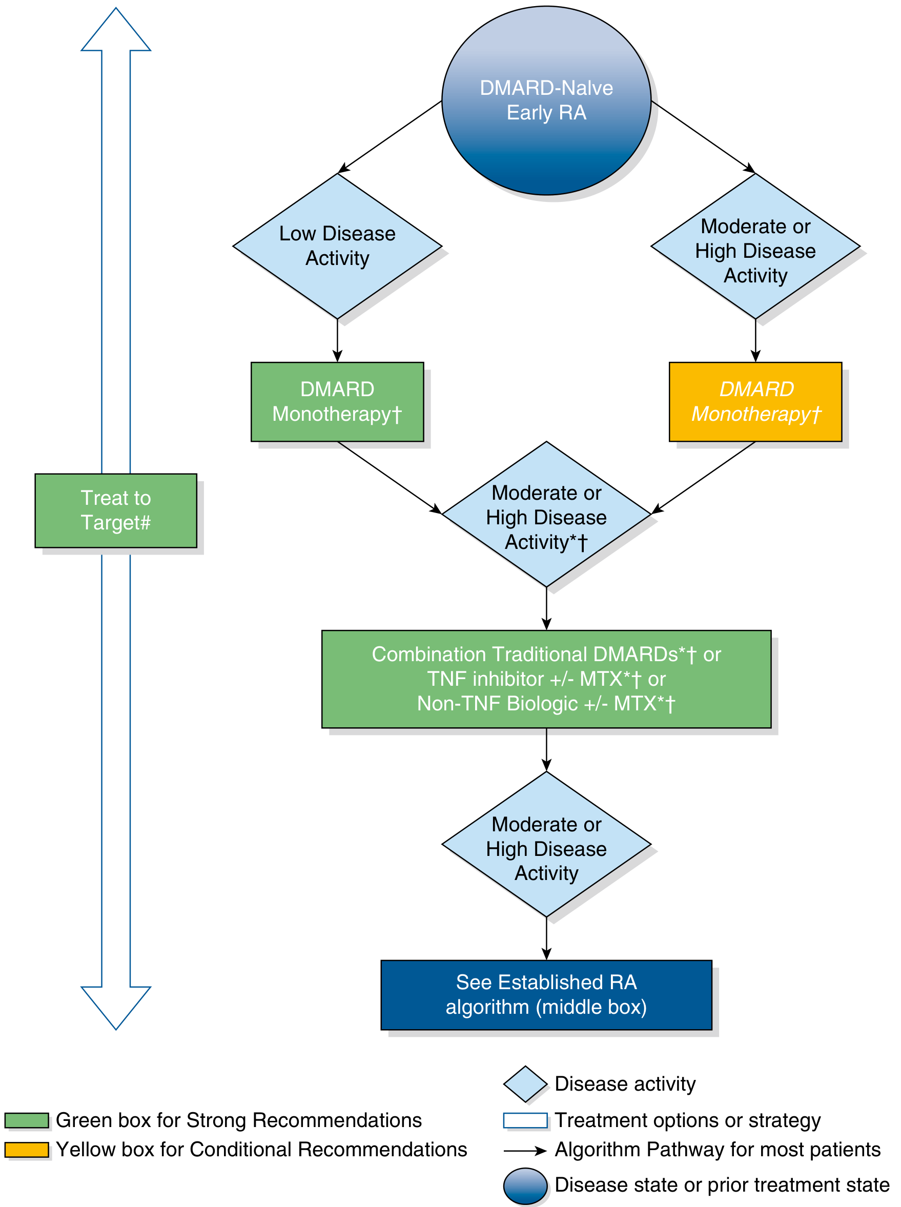
ACR RA Treatment Algorithm — Early DMARD-Naïve RA
Early RA (DMARD-naïve):
  • Low disease activity → DMARD monotherapy (MTX preferred)
  • Moderate/high disease activity → DMARD monotherapy (conditional) → if still moderate/high → Combination csDMARDs or TNF inhibitor ± MTX or non-TNF biologic ± MTX
Established RA (inadequate response):
  • Escalate to combination DMARDs, add biologic, or switch biologic class
  • If TNF inhibitor fails → try non-TNF biologic (e.g., abatacept, tocilizumab, rituximab) or JAK inhibitor
Swanson's Family Medicine Review, Fig. 49.2

Monitoring & Safety

DrugKey Monitoring
MTXLFTs, CBC, renal function; folic acid 1 mg/day to reduce toxicity
HydroxychloroquineAnnual ophthalmology (retinal toxicity)
LeflunomideLFTs, blood pressure
Biologics/JAK inhibitorsTB screening (LTBI), hepatitis B serology before starting; annual influenza vaccine; pneumococcal vaccine; avoid live vaccines
GlucocorticoidsBone density (DEXA); calcium + vitamin D; BP; glucose

Comorbidity Management

  • Cardiovascular: Aggressive risk factor treatment; MTX + TNF inhibitors reduce CV mortality
  • Osteoporosis: Screen all RA patients; treat early
  • Infections: Heightened risk (disease + therapy); vaccinate (pneumococcal, influenza, zoster); prompt treatment of infections
  • Lymphoma: Increased risk — monitor; some B-cell lymphomas regress on reducing immunosuppression
  • Cervical spine: C1–C2 instability in 30–40% of established RA; 5% develop myelopathy — screen before procedures

Surgical Management

  • Considered when medical therapy fails to control joint damage
  • Procedures: synovectomy, tendon repair, joint replacement (hip/knee most common)
  • Pre-op cervical spine X-ray mandatory (atlanto-axial instability)

Prognosis

  • RF+, anti-CCP+, and shared epitope (HLA-DRB1) → worse prognosis (more erosions, extra-articular disease)
  • With modern aggressive DMARD/biologic therapy, all-cause mortality now approaches that of the general population
Goldman-Cecil Medicine, p. 2795

Recent evidence note: A 2024 systematic review/meta-analysis supporting JAK inhibitors in RA-associated ILD (PMID: 39270812) and the 2024 Japan College of Rheumatology updated guidelines (PMID: 38814660) are available for reference. CAR-T cell therapy is under early investigation for refractory autoimmune disease (PMID: 39754644).
This is a shared conversation. Sign in to Orris to start your own chat.