create a image of algorithm for how to approach for rif mass

Generating Image
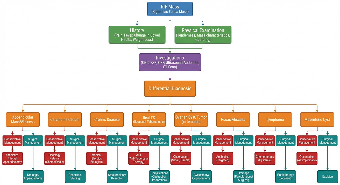
Algorithm for Approaching RIF Mass
Here's a clinical algorithm for approaching a Right Iliac Fossa (RIF) Mass. The flowchart covers:
  • History & Examination — starting point for assessment
  • Investigations — bloods (CBC, ESR, CRP) and imaging (USG, CT scan)
  • Differential Diagnoses — including:
    • Appendicular mass/abscess
    • Carcinoma cecum
    • Ileocecal tuberculosis
    • Crohn's disease
    • Ovarian pathology (females)
    • Psoas abscess
    • Lymphoma / Mesenteric cyst
  • Management pathways — conservative vs. surgical decision branches
Let me know if you'd like a more detailed version focused on any specific branch (e.g., only surgical management, or a pediatric-focused algorithm).
This is a shared conversation. Sign in to Orris to start your own chat.